金沙集团1862cc

通告公示

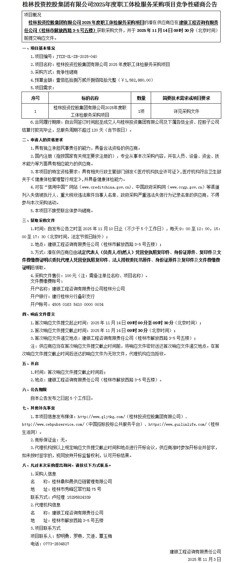
金沙集团1862cc2025年度职工体检效劳采购项目竞争性探讨通告

宣布时间:2025-11-03

5.招标通告、竞争性探讨、谈判、询价通告(3份)_01.jpg

【网站地图】【sitemap】